New “Work” Order
A Work Order is an official document that the main contractor issues to the sub-contractor which contains the summary and the breakdown of all the individual items, agreed by both parties, to be completed. This is the main document of reference when both parties have visibility on how far the work has gone.
The subcontractor submits a claim in monthly intervals of the percentage work they have completed, the main contractor’s Quality Surveyor verifies an equal or lower percentage, and the main contractor will pay the subcontractor that verified percentage of the entire sum of the item via a Payment Response.
This process is simple when a specific quantity number is claimed. The complication arrives when the service does not have a specific quantity but a lumpsum. Therefore, the subcontractor can progressively claim in percentages or in milestones. That is where disputes usually happen, and the main contractor might claim lesser than the claim submitted by the subcontractor. The balance is then rolled over to next month’s claim. A lapse of payment expectations occurs which give rise to business disputes.
Traditional Progressive Claims

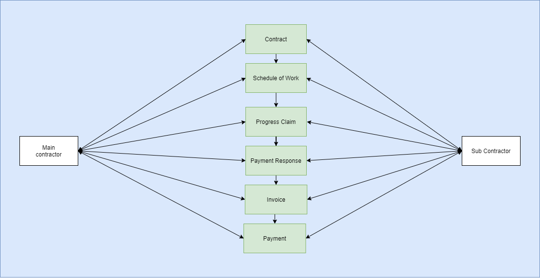
Traditionally, this is what a monthly Progressive Claim looks like. From left to right is a printed hardcopy document sent from one party to another. The different colours indicate different formats (pdf, excel, etc) of the documents and the data duplication effort required to proceed along the chain. The sheer number of documents to update and prepare gives rise to many errors such as data entry and misplacement of documents. These errors extrapolate when the Schedule of Work has many individual items. This results in a decrease in efficiency of the claiming process and resources are not effectively utilised.
Lack of current market offerings
Given the difficulty and complexity of the workflow, there are no current market solutions that can help construction companies improve this process. Furthermore, an effective solution would have to benefit both main contractors and subcontractors concurrently, without making the process harder.
We drilled hard at the core fundamentals of what can be digitalised for this procurement flow and these are the main points.
- Digitising all documents is the way to move forward
- Both main contractors and subcontractors should maintain, update and approve the same copy of the Schedule of Work
- The monthly Progress Claim would be an output of the Schedule of Work
- The QS should then update on the same copy of the Progress Claim
- After approving the extent of works done, the Payment Response will be generated from the Progress Claim, with reasons to explain any discrepancies in the work done verified
- The subcontractor will be able to generate an invoice based on the payment response information
- Internal invoice approvals should be done digitally to improve visibility and facilitate payment
Doxa: Common Workspace

Keeping all these in mind, we worked with a pilot client to listen to their pain points and devise a highly customised solution. We devised an enhancement to our procurement platform and digitised the process of progress claims and verification.
We developed a common workspace for all parties to collaborate while not allowing any party to edit their counter-party’s input. This is all possible with our blockchain technology and a clear audit trail which increase accountability for the projects. Standardising the format, there is no need for data duplication and saves human hours on correcting human errors.
As we work with more stakeholders and participate in more project trials, we will continue to add more features that aim to digitalise but simplify the provision of work. When selecting the features to implement, we must also strike a balance and ensure both the buyer and the seller are taken care of. Onboarding to Doxa Connex should be beneficial to companies, not further complicate their workflow.
Contact us and find out how you can improve your partnership with your sub-contractors.
Let’s Talk Business.









